校友風采 首頁 > 煙大人物 > 校友風采 > 正文

校友簡介
王玉玉,海洋學院2019級校友,曾任海洋學院學生第二黨支部副書記,目前研究生就讀于復旦大學資源與環境專業。本科期間,曾擔任海197班團支書,主持過一項國家級大學生創新創業項目,曾榮獲煙臺大學馨德獎學金、優秀學生干部獎學金、優秀共青團干部、優秀抗疫青年志愿者、第六屆山東省“互聯網+”銅獎、第六屆煙臺大學“互聯網+”一等獎、多項第七屆山東省“互聯網+”銅獎、多項第七屆煙臺大學“互聯網+”一等獎等榮譽。
思深方益遠,謀定而后動
謀定后動,規劃先行。考研之路遙遙,眾人皆嘆,王玉玉卻以一種從容不迫的姿態前行。問其原因,歸根為兩個字——計劃。她說:“壓力之所以少,是因為計劃做得好。”在整個考研期間,王玉玉的計劃精確到每一天的每個時間段。她認為只有明確了自己該干什么才能去干得更好。王玉玉每天都按照自己的計劃表嚴格要求自己。“正是因為這樣,點點滴滴的進步全部都體現在了我正確率越來越高的試卷上,這證明我的方法是正確的,同時也讓我更有信心繼續下去。”
心若有所向,何懼道阻長
在王玉玉的大學生涯里,有兩件事讓她印象深刻,受益頗多。第一件事,是大一十月份的時候,她參加了全國大學生規劃大賽。這是她第一次上臺參加比賽,在此之前,她只有線上比賽的經驗。當王玉玉到達現場后,她發現在場的幾乎都是高年級的學長學姐,而且這次比賽她準備得很匆忙,當時,王玉玉的心里便有了膽怯。
“我可以嗎?”
“我能比得過他們嗎?”
那一瞬間王玉玉甚至想要退縮,但當她真正站到眾人的面前時,心里一直有一個聲音在鼓勵她:試一試吧,無論結果如何。深吸一口氣,王玉玉決定相信自己。幸在堅持,最終她取得了較好成績。

這件事,也讓王玉玉懂得了一個道理,那就是相信的力量。她說:“你越相信什么,就越會發生什么。”
第二件事是她第一次帶隊參加第七屆山東省“互聯網+”大賽。在參加培訓的時候,老師很嚴厲,指出了他們方案上的很多問題。王玉玉只得帶著她的隊員們在實驗室改材料,一直改到凌晨兩三點,五點多才回宿舍洗漱,七點多就得去答辯。好在功夫不負有心人,她們努力的結果得到了老師們的一致肯定。
“有的時候拼一拼,結果就會好上許多,沒有什么是你做不到的。”王玉玉如是說。這兩件事給了她一往無前的勇氣,讓她有了繼續向上攀爬的信心,也正是因為這份勇氣和信心,王玉玉取得了累累碩果。正所謂不畏山高路遠的跋涉者,山川回饋以最奇絕的景色。

及時當勉勵,歲月不待人
王玉玉從來不是個愛躺平的人。初上大學,受同在煙臺的表姐的邀請,她來到了表姐那里。當看到表姐書桌上擺滿的各種各樣的獎杯和榮譽證書,王玉玉欽佩的同時也有了一種向往——她也想像表姐一樣優秀。于是王玉玉開始變得努力。她珍惜時間,充分利用每一分每一秒。周末在別的同學還蝸居在宿舍打游戲的時候,她已經出現在了各個比賽的賽場里。
時間從來不語,卻回答了所有問題。大一下學期,因為疫情封控,所有人都在家學習,沒有什么比賽可以參加,這時王玉玉的成就便格外引人矚目。憑借著她上半學期的努力,社會類獎學金獲得者中出現了她的名字。
尺波易流,寸陰難保。王玉玉深知這個道理,才會抓住每一分每一秒去努力,她不辜負光陰,她努力過后得到的結果自然也不會辜負她。

致學弟學妹
我很支持學弟學妹們多去參加一些科創類比賽,因為在準備比賽和比賽的過程中你能得到很好的鍛煉,你的自信心會有很大的提高,而且這對你考研以及日后在實驗室進行更深入的研究都很有幫助。我希望學弟學妹們能夠勇敢邁出第一步,突破自己,向著更光明的未來前進。
考研經驗分享
01 考研流程

02 各科學習經驗




03 經驗教訓

04 規劃示例

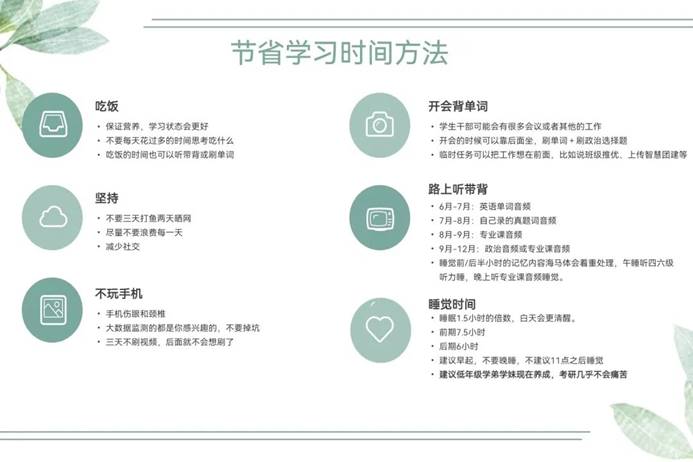
05 學習時間示例


06 有效學習

07 復試

復試準備如何做

復試細節要把握

08 經典問題


